电话交换机四川总代理成都中联远光通信设备有限公司
客户服务:028-86240666  13980748006  点击这里给我发消息
联系我们

产品价格:李先生
联系电话:
13980748006
028-86240666
    86241666
    86240777
    86241777
QQ:693463336
技术工程师
蔡师:13980748009
办公室:
唐军:13808045222

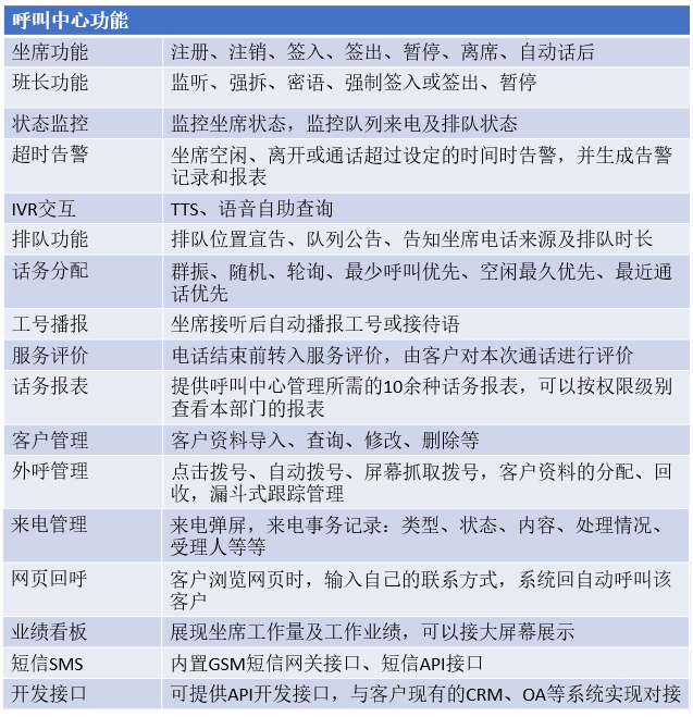
呼叫中心一体机

2017/12/13   本网原创   点击数:

     产品优势

           1、简单稳定:高度集成减少故障点,提高系统稳定性。

           2、组网灵活:支持远程坐席,突破空间局限,可实现跨地域组网。

           3、兼容性强:支持目前所有的中继制式,如:E1、模拟、SIPGSM等。

           4、扩展性好:扩容时不受硬件物理端口限制,增加接入设备即可,无需更换核心设备。

         

        

       

       

    注:部分功能可以根据实际需求进行定制开发。

       

 

 




电话交换机四川总代理成都中联远光通信设备有限公司成都中联远光通信设备有限公司  地址:成都市青羊区八宝街1号万和苑A座20楼
电话:028-86240666 86241666 86240777 86241777   联系人:李先生 13980748006
备案号:蜀ICP备11021144号-1查  站点统计:  网站优化推广:网飙数码